Expertise

Recycling System Design

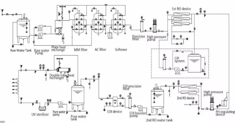
Provide engineering design from beginning to the end, including PFD, P&ID, mass and energy balance, equipment selection, installation, commissioning, operation, data analysis etc.

Filtration and Separation

Expertise in all types of filtration and separation systems, such as filter press, microfilter, ultrafilter, centrifuge, distillation, evaporation etc. Help clients choose the proper system.

Industries

Industrial applications include photovoltaic industry, semiconductor, wind energy, metal recovery, hydrometallurgical recycling technologies, paper pulp reclaim, wastewater treatment, gas abatement, etc.

Patents

Over 40 published patents, including waste slurry recycling, silicon kerf processing, oil and metal recycling, ion exchange resins, filtration.

Integrations

We partner with equipment vendors like electrowinning and ion exchange to provide clients with turnkey systems through a single supplier, APS